Автор статьи: Степан Декин
>
Задача
По положению «Об управленческой учетной политике» предприятия учет основных средств ( Property, Plant& Equipment; Fixed assets; Tangible Assets) необходимо вести в суммах реализационной, приведенной, рыночной и честной стоимости.
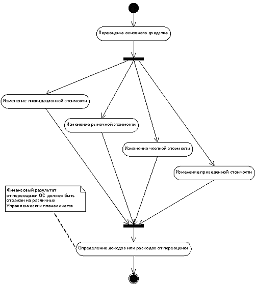
Периодически производится переоценка основных средств на основании их текущей (восстановительной) стоимости, возникающие при этом доходы или расходы классифицируются как прочие.
Необходимо создать удобные инструменты для ведения учета хозяйственных операций с основными средствами.
решение
Основные средства (ОС) могут учитываться по нескольким стоимостям:
- Первоначальная стоимость (historical cost) — это стоимость их приобретения. Первоначальная стоимость выражается в фактических ценах в момент совершения сделки.
- Текущая или восстановительная стоимость (current cost) — это сумма денежных средств, которую необходимо заплатить, если они приобретаются в настоящий момент.
- Реализационная или ликвид стоимость(realizable value) — это сумма денежных средств, которую можно получить в результате их продажи.
- Приведённая стоимость (present value) — это дисконтированная стоимость ОС.
- Рыночная стоимость (market value) — сумма денежных средств, которая может быть получена в результате продажи ОС на рынке.
- Честная стоимость (fair value) — величина, по которой активы могут быть обменены между осведомлёнными и желающими это сделать сторонами в ближайшем будущем.
В бухгалтерском учете ОС учитываются по первоначальной стоимости. Для учета ОС в суммах реализационной, приведенной, рыночной и честной стоимости воспользуемся Управленческими планами счетов.
На четырех Управленческих планах введем счета для учета каждой из стоимостей и доходов или расходов от переоценки ОС:
|
Счет |
Назначение |
| 01 «Основные средства» | Счет учета основных средств компании. |
| 91 «Прочие доходы и расходы» | Счет учета прочих доходов и расходов. |
Первоначальную проводку по счету 01 «Основные средства» возможно делать на основании бухгалтерской по Национальному плану счетов.
Периодически проводимые переоценки ОС будут изменять суммы на четырех Управленческих планах счетов.
Для учета и переоценки ОС по различным фирмам нашей компании создадим классификатор «Фирмы».
|
Наименование классификатора |
Элементы классификатора |
|
Перечень фирм компании. |
Проектируем проформу «Переоценка основных средств»
Для периодической переоценки ОС создадим Проформу «Переоценка основных средств».
Реквизиты «Дата документа» и «Номер документа» создаются автоматически, поэтому нам остается ввести другие необходимые реквизиты.
|
Реквизиты проформы «Переоценка основных средств» |
|||
|
№ п./п. |
Наименование |
Тип значения |
Назначение |
| 1. Реквизиты шапки | |||
| 1.1 |
Дата документа |
Дата |
Дата проформы |
| 1.2 |
Номер документа |
Строка |
Номер проформы |
| 1.3 |
Валюта |
Справочник Валюты |
Валюта проформы |
| 1.4 |
Курс |
Число |
Курс валюты |
| 1.5 |
Сценарий |
Справочник Сценарии |
Сценарий планирования |
| 1.6 |
ЦФО |
Справочник ЦФО |
ЦФО компании |
| 2. Реквизиты Табличной части | |||
| 2.1 |
Дата |
Дата |
Дата бюджетной операции |
| 2.2 |
Фирма |
Классификатор Фирмы |
Фирмы или юр.лица компании |
| 2.3 |
Основное средство |
Справочник Основные средства |
Основные средства, подлежащие переоценке |
| 2.4 |
Первоначальная стоимость (historical cost) |
Число
|
Первоначальная стоимость ОС, выражается в фактических ценах в момент совершения сделки. |
| 2.5 |
Текущая или восстановительная стоимость (current cost) |
Число
|
Сумма денежных средств, которые необходимо заплатить, если бы ОС приобретались в настоящий момент. |
| 2.6 |
Приведённая стоимость (present value) |
Число
|
Дисконтированная стоимость ОС в условиях нормального функционирования предприятия. |
| 2.7 |
Реализационная или ликвидационная стоимость (realizable value) |
Число
|
Сумма денежных средств, которые можно получить в результате продажи ОС. |
| 2.8 |
Рыночная стоимость (market value) |
Число
|
Сумма денежных средств, которая может быть получена в результате продажи ОС на рынке. |
| 2.9 |
Честная стоимость (fair value) |
Число
|
Сумма денежных средств, по которой ОС могут быть обменены между осведомлёнными и желающими это сделать сторонами в ближайшем будущем. |
| 2.10 |
Начисленный износ |
Число
|
Для списания амортизации ОС. |
| 2.11 |
Разница между текущей и ликвидационной стоимостью |
Число
|
Для определения дохода либо убытка в связи с переоценкой ОС. |
| 2.12 |
Разница между текущей и рыночной стоимостью |
Число
|
Для определения дохода либо убытка в связи с переоценкой ОС. |
| 2.13 |
Разница между текущей и честной стоимостью |
Число
|
Для определения дохода либо убытка в связи с |
| 2.14 |
Разница между текущей и приведенной стоимостью |
Число
|
Для определения дохода либо убытка в связи с переоценкой ОС. |
Настройка автоформирований проформы
После создания проформы переходим к настройке ее проведения по управленческим планам счетов. Проводки настраиваются в Настройках автоформирований.
|
Операция |
План счетов |
Реквизиты проводки |
|||
|
Счет Дт |
Счет Кт |
Сумма операции |
Валютная сумма операции |
||
|
1. Изменение ликвидационной стоимости |
Управлен-ческий план счетов 1 |
01 |
91 |
[Разница между текущей стоимостью и ликвидационной стоимостью] |
[Разница между текущей стоимостью и ликвидационной стоимостью]*[Курс] |
|
91 |
01 |
[Разница между текущей стоимостью и ликвидационной стоимостью]*-1 |
[Разница между текущей стоимостью и ликвидационной стоимостью]*[Курс]*-1 |
||
|
2. Изменение рыночной стоимости |
Управлен-ческий план счетов 2 |
01 |
91 |
[Разница между текущей стоимостью и рыночной стоимостью] |
[Разница между текущей стоимостью и рыночной стоимостью]*[Курс] |
|
91 |
01 |
[Разница между текущей стоимостью и рыночной стоимостью]*-1 |
[Разница между текущей стоимостью и рыночной стоимостью]*[Курс]*-1 |
||
|
3. Изменение честной стоимости |
Управлен-ческий план счетов 3 |
01 |
91 |
[Разница между текущей стоимостью и честной стоимостью] |
[Разница между текущей стоимостью и честной стоимостью]*[Курс] |
|
91 |
01 |
[Разница между текущей стоимостью и честной стоимостью]*-1 |
[Разница между текущей стоимостью и честной стоимостью]*[Курс]*-1 |
||
|
4. Изменение приведенной стоимости |
Управлен-ческий план счетов 4 |
01 |
91 |
[Разница между текущей стоимостью и приведенной стоимостью] |
[Разница между текущей стоимостью и приведенной стоимостью]*[Курс] |
|
91 |
01 |
[Разница между текущей стоимостью и приведенной стоимостью]*-1 |
[Разница между текущей стоимостью и приведенной стоимостью]*[Курс]*-1 |
||
Показатели управленческой отчетности
|
Наименование показателя |
Значение показателя |
| 1. Показатели для отчета «ОС» | |
| 1.1 Стоимость ОС на начало периода | |
| 1.2 Ввод ОС | |
| 1.3 Выбытия ОС | |
| 1.4 Стоимость ОС на конец периода | |
| 2. Показатели для отчета «Переоценка ОС» | |
| 2.1 Стоимость ОС на начало периода | |
| 2.2 Доходы от переоценки ОС | |
| 2.3 Расходы от переоценки ОС | |
| 2.4 Стоимость ОС на конец периода | |
| 1. Показатели в настройку отчета «ОС» |
| 1.1 Стоимость ОС на начало периода |
| 1.2 Ввод ОС |
| 1.3 Выбытия ОС |
| 1.4 Стоимость ОС на конец периода |
| 2. Показатели в настройку отчета «Переоценка ОС» |
| 2.1 Стоимость ОС на начало периода |
| 2.2 Доходы от переоценки ОС |
| 2.3 Расходы от переоценки ОС |
| 2.4 Стоимость ОС на конец периода |
Рис. 1 Новая проформа «Переоценка основных средств»
Настройка прав пользователей в системе учета
|
Объект |
Начальник АХО |
Бухгалтер |
Администратор |
| 1. Классификаторы |
Читатель |
Читатель |
Администратор |
| 2. Справочники |
Читатель |
Редактор |
Администратор |
| 3. Проформа «Переоценка ОС» |
Читатель |
Редактор |
Администратор |
| 4. Управленческие планы счетов |
Читатель |
Редактор |
Администратор |
| 5. Показатели |
Читатель |
Редактор |
Администратор |
Время на внедрение: Данные настройки выполняются специалистом в течение 1-2 часов.
Источник http://www.intalev.ru



